BNi-MSP新人訓2024-10
什麼是MSP
MSP(Member Success Program)是一個身為BNi會員的啟動課程,上完MSP的培訓課程,可以快速了解BNi的系統運作、系統價值包涵:一對一工作坊、30 秒自我介紹練習、邀請來賓技巧、引薦方法分享…等等。
以下是本次MSP培訓的心得以及相關截圖
MSP第一天
引薦信心曲線
這是一張信心曲線,當我加入BNi時可能會很期待在短期間有內部引薦,以達成績效的考量,在經由講師說明後才知道信任是需要時間累積的,而這個內部引薦平均時間為18個月
5
![Screenshot[2]-01](https://augustine.website/wp-content/uploads/2024/10/Screenshot2-01-1030x644.jpg)
引薦信心曲線V.S態度、行為
那麼只要隨著時間的推移,信心曲線就會跟著往上揚了嗎?其實也不是這麼容易,並不是待得久就能夠取得信任,我們來看以下兩張圖。
隨著時間信心降低
如果在會內,應該做的事情,例如:出席、一對一、給引薦、邀請來賓、培訓。這些五大基本功都不做好,那麼在『紅綠燈表』就會逐漸的變成黑燈會員,這樣其實是時間拉長,信任度降低。
有人說時間是一把照妖鏡,就是如此!
![Screenshot[3]-01](https://augustine.website/wp-content/uploads/2024/10/Screenshot3-01-1030x644.jpg)
如何隨著時間增加你的信心度
從下圖可以看到分為『會議內』、『會議外』都有不同的方式來增加信心度
![Screenshot[7]-01](https://augustine.website/wp-content/uploads/2024/10/Screenshot7-01-1030x644.jpg)
![Screenshot[17]-01](https://augustine.website/wp-content/uploads/2024/10/Screenshot17-01-1030x632.jpg)
付
付出與收穫是一場時間的馬拉松

BNi會議的20個流程,有3個流程請把握時間
每一次的出席會議中,你會有三個時間是可以發言的,參加會議就是要盡可能的與會員互動,畢竟這樣才能讓人更認識你,請好好準備,不要放棄這些機會。
自由交流時間
BNi的會議是從早上6:30開始,簽到後會有30分鐘的時間跟當天的來賓交流,這是你與外賓很好的互動時間,除了可能把你的業務引薦給對方,也可能幫對方引薦業務,甚至在這段互動期間內可能讓來賓決定是否參加BNi,你的熱情決定你的Team是否成長茁壯。
會員每週簡報
根據每個分會的大小不同,會有20-60秒的時間來說明你得業務跟其他人有哪些不同之處,並且提出請你需要的對象是哪些人?還有你的Slogan來增強你的企業識別度。
業務引薦、見證、心得分享
這邊每週都要回報給了哪些引薦,以及去參訪或是實際體驗會員提供的服務後,有哪些心得,算是給雙方的回饋。
依
會
![Screenshot[12]-01](https://augustine.website/wp-content/uploads/2024/10/Screenshot12-01-1030x579.jpg)
如何做好一個主人可以讓你的來賓覺得這裡能夠有所收穫
當我們在跟來賓交流時候,有時候可能會不知道要講什麼?以下有16個提問句,可以參考
其中又以3,10,14這三個問項最有幫助
3.請教要如何區分您與競爭者的不同?
10.您正在尋找什麼類型的客戶?
14.你最想找什麼產業的人合作?
f
![Screenshot[13]-01](https://augustine.website/wp-content/uploads/2024/10/Screenshot13-01-1030x579.jpg)
你
c
每週的會議只是BNi冰山的一角,但卻是來賓以為的全貌
來
每
![Screenshot[16]-01](https://augustine.website/wp-content/uploads/2024/10/Screenshot16-01-1030x579.jpg)
如何做好一個每週20-60秒的簡報:LCD法
L:Lower
C:Common
D:Denominator
以上簡稱LCD(最小公分母),把業務細分到最小單位,每週介紹你業務的一小部分。
舉例來說『醫美』常見的項目有肉毒桿菌注射,很多人都聽過,但是卻不知道肉毒桿菌的原理而且在你的醫美診所打肉毒桿菌跟去其他診所打,有什麼不同?這時候就可以大大增加信任度。
![Screenshot[20]-01](https://augustine.website/wp-content/uploads/2024/10/Screenshot20-01-1030x632.jpg)
8分鐘主題簡報 & 333法則
每個人都有機會向各位會員報告自己的業務,有8分鐘的時間,但是要把握以下重點
![Screenshot[25]-01](https://augustine.website/wp-content/uploads/2024/10/Screenshot25-01-1030x640.jpg)
![Screenshot[27]-01](https://augustine.website/wp-content/uploads/2024/10/Screenshot27-01-1030x640.jpg)
一個身為成功的BNi會員要做的19件事
![Screenshot[31]-01](https://augustine.website/wp-content/uploads/2024/10/Screenshot31-01-1030x579.jpg)
MSP第二天
設定盈利目標
這個章節讓我蠻省思的,因為如果沒有設定好目標,其實會不知道該怎麼按部就班地走下去,以下是講師的舉例跟我的(醫美)舉例。
![Screenshot[2]-01](https://augustine.website/wp-content/uploads/2024/10/Screenshot2-01-1-1030x579.jpg)
醫美業的舉例
由於我是新加入的會員,先給自己在系統內一個小的目標,但是目標也不能設定太低。
| 我明年獲得引薦業務的總價值是: | 100萬 |
| 對我來說合格引薦的平均價值是: | 5萬 |
| 我這一年獲得業務引薦的總數是: | |
| 引薦業務總價值(1)+引薦平均價值(2)= | 20個引薦 |
| 轉換率70% 所以需要有29-30張引薦 | 28.571 |
| 1年52周,平均1周0.58個引薦 | 0.577 |
設定績效目標並遵守承諾
既然想要有績效,就必須執行
r
![Screenshot[3]-01](https://augustine.website/wp-content/uploads/2024/10/Screenshot3-01-1-1030x579.jpg)
五大基本功:一對一
一對一,可以說是雙向的微型企業參訪,可以深度的了解雙方的業務,除此之外,可以互相給雙方資料,事先了解雙方的環境跟背景。
![Screenshot[6]-01](https://augustine.website/wp-content/uploads/2024/10/Screenshot6-01-1-1030x579.jpg)
一對一表格:GAINS工作表
![Screenshot[8]-01](https://augustine.website/wp-content/uploads/2024/10/Screenshot8-01-1.jpg)
業務人脈圈
![Screenshot[9]-01](https://augustine.website/wp-content/uploads/2024/10/Screenshot9-01-1-1030x579.jpg)
最近的10位客戶表
![Screenshot[10]-01](https://augustine.website/wp-content/uploads/2024/10/Screenshot10-01-1-1030x579.jpg)
引薦有哪幾種類型?
![Screenshot[12]-01](https://augustine.website/wp-content/uploads/2024/10/Screenshot12-01-1-1030x644.jpg)
在BNI的系統內,你得到的引薦一定是你說的,但不見得是你要的。
所以『聚焦』很重要
![Screenshot[15]-01](https://augustine.website/wp-content/uploads/2024/10/Screenshot15-01-1-1030x644.jpg)
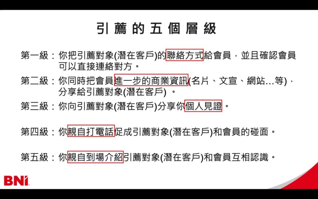
引薦的秘訣、方法、動作
![Screenshot[16]-01](https://augustine.website/wp-content/uploads/2024/10/Screenshot16-01-1-1030x644.jpg)
![Screenshot[17]-01](https://augustine.website/wp-content/uploads/2024/10/Screenshot17-01-1-1030x644.jpg)
![Screenshot[18]-01](https://augustine.website/wp-content/uploads/2024/10/Screenshot18-01-1-1030x644.jpg)
共同目標(顧客群)組織你的PT
P
PT(Power Team)意思是說,如果我們同樣為『什麼樣貌』的顧客進行服務,我們就擁有什麼樣的顧客群,舉例來說醫美業同樣都是針對『愛美的顧客』服務,所以(美髮、美甲、美睫)這些都是同樣為愛美的人服務,所以我們有相同的顧客群。
![Screenshot[21]-01](https://augustine.website/wp-content/uploads/2024/10/Screenshot21-01-1-1030x579.jpg)
u
因此一起約起來,邀約來賓組織你的PowerTeam,讓資源更多更強大
如何做有效的來賓要約
![Screenshot[25]-01](https://augustine.website/wp-content/uploads/2024/10/Screenshot25-01-1-1030x644.jpg)
u
心得
以上就是兩天參加MSP的內容,其實這應該只是每個章節引經句點的說明,就花了兩天的時間,還是要參加其他的培訓才能完整的Run完整的內容吧?
儘管如此,收穫還是很多!
![Screenshot[29]-01](https://augustine.website/wp-content/uploads/2024/10/Screenshot29-01-1-1030x579.jpg)



